教育業界ニュース

高校教育改革3,009億円、都道府県に基金創設…補正予算成立 8枚目の写真・画像

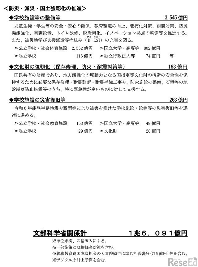
 2025年度(令和7年度)第1号補正予算が2025年12月16日、国会で可決・成立した。文部科学省関係の予算総額は1兆6,091億円。理数系人材の育成に向け、高校教育改革から、大学・研究分野における先端技術分野まで、成長分野を見据えた環境整備を進める。

教育行政 文部科学省
令和7年度文部科学省関係補正予算
画像出典:文部科学省 令和7年度文部科学省関係補正予算

編集部おすすめの記事

特集

page top