
【大学受験2026】私大医学部、24大学で入学定員増…地域枠や研究医枠
文部科学省は2025年10月17日、2026年度(令和8年度)からの私立大学医学部の収容定員の増加に係る学則変更認可申請一覧を公表した。順天堂大学や日本医科大学、関西医科大学など、24校が定員増を申請している。

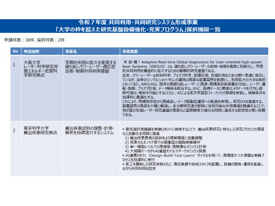
東北公益文科大、2026年4月から公立大学へ…設置者変更の認可諮問
文部科学省は、2026年度からの大学の設置者変更の認可申請について、2025年10月16日に大学設置・学校法人審議会へ諮問されたことを公表した。山形県酒田市の東北公益文科大学は、2026年4月に公立大学法人へ移行予定。

シンポジウム「今、なぜ社会教育なのか」12/13、日比野克彦氏講演も
国立教育政策研究所は2025年12月13日、令和7年度教育研究公開シンポジウム「これからの時代の社会基盤としての社会教育を考える~今、なぜ社会教育なのか~」をハイブリッド開催する。対象は教育関係者および一般の人。定員は会場150名、オンライン600名、先着。

日本語教員試験、受験票10/16午前10時マイページで公開
2025年度(令和7年度)「日本語教員試験」の受験票が2025年10月16日午前10時(予定)、マイページ上で公開される。出願者は、受験票をダウンロードして印刷し、試験当日に持参する。試験は11月2日、全国9か所で行われる。

30-40代女性の体力低下危惧、教員免許偽造に遺憾…文科相10/14会見
あべ俊子文部科学大臣は2025年10月14日の定例記者会見で、2024年度「体力・運動能力調査」の結果について言及し、30~40代女性の体力低下傾向に懸念を示した。運動習慣が定着しにくい現状を踏まえ、身近な場所でスポーツを楽しめる環境整備を進める考えを示した。

eスクールステップアップ・キャンプ鹿児島10/29-30
日本視聴覚教育協会・日本視聴覚教具連合会が主催する「eスクールステップアップ・キャンプ 2025鹿児島大会」が2025年10月29日と30日、かごしま県民交流センターにて開催される(一部オンライン配信)。かごしま「教育の情報化」フォーラムも同時開催。申込締切は10月24日。

ノーベル賞受賞で、研究環境の強化に意欲…文科相10/10会見
日本人研究者2人がノーベル賞を受賞したことを受け、文部科学省のあべ俊子大臣は2025年10月10日の記者会見で、基礎研究の振興に向けた予算確保、研究支援人材の体制整備、研究時間の確保など、研究者の研究環境の改善に向けた取組みに意欲を示した。

茨城県DXハイスクール事業、デジハリが支援…教員研修やPR動画作成も
デジタルハリウッドは2025年10月10日、茨城県から委託を受けて「茨城県 高等学校DX加速化推進事業域内横断的な取組支援業務」を県内全域の県立高校・中等教育学校を対象に8月より開始したと発表した。

【全国学力テスト】中学英語、CBTサンプル問題を公表
文部科学省と国立教育政策研究所は2025年10月10日、2026年度全国学力テストについて、中学校英語のCBTサンプル問題を公表した。2026年4月のCBT調査に向け、中学校英語のサンプル問題や正答例、留意事項、今後のスケジュールなどを示している。

教員の勤務時間最長、学士・修士5年一貫を制度化…教育業界ニュースまとめ読み
先週(2025年10月6日~10月10日)公開された記事から、教育業界の動向を振り返る。教員の勤務時間最長、高校入試事務手続のデジタル化、学士・修士5年一貫を制度化へなどのニュースがあった。また、10月14日以降に開催されるイベントを10件紹介する。

中教審、教育課程部会「生活、総合的な学習・探究の時間」10/15
文部科学省は2025年10月15日、中央教育審議会初等中等教育分科会教育課程部会において「生活、総合的な学習・探究の時間ワーキンググループ(第1回)」をオンラインで開催する。申込期限は10月14日正午。

高校入試事務手続のデジタル化、全国の取組状況を可視化…デジタル庁
デジタル庁は2025年9月24日から、全国の高校入試事務手続のデジタル化の取組状況が確認できるダッシュボードを公開。Web出願やキャッシュレス決済、自動採点システムなど、各都道府県の導入状況を把握できるよう可視化している。

学士・修士5年一貫を制度化へ、文科省が検討案
中央教育審議会の質向上・質保証システム部会は2025年10月8日、学士・修士5年一貫制度案を公表した。学士課程と修士課程を5年一貫で修了できる大学を大幅に拡充するため、大学院設置基準などの改正を経て、2026年度からの運用開始を目指す。

ノーベル賞受賞とTALIS結果受け、研究・教育両面の改革を…文科相10/7会見
文部科学省のあべ俊子大臣は2025年10月7日、定例記者会見を開き、大阪大学の坂口志文特任教授によるノーベル生理学・医学賞の受賞に対する祝意を表すとともに、同日公表されたOECD国際教員指導環境調査(TALIS)2024の結果について、学校現場の働き方改革を一層進める考えを示した。

デジタル教科書、紙と同様に制度化へ…中教審が審議まとめ公表
文部科学省は2025年9月24日、中央教育審議会「デジタル教科書推進ワーキンググループ」による審議まとめを公表した。審議まとめでは、これまで教科書として認められてこなかったデジタル教科書を、紙の教科書と同様に位置付ける方針が示された。次期学習指導要領の実施にあわせて制度化を進める。

小中学校の授業時間はOECD平均以下、教員の勤務時間は最長
国立教育政策研究所が2025年10月7日に公表したOECD国際教員指導環境調査(TALIS)2024報告書のポイントで、日本の小中学校教員の週あたり勤務時間が参加国の中でもっとも長いことがわかった。授業時間は国際平均と比べ短いが、勤務時間は依然として長い。