教育業界ニュース
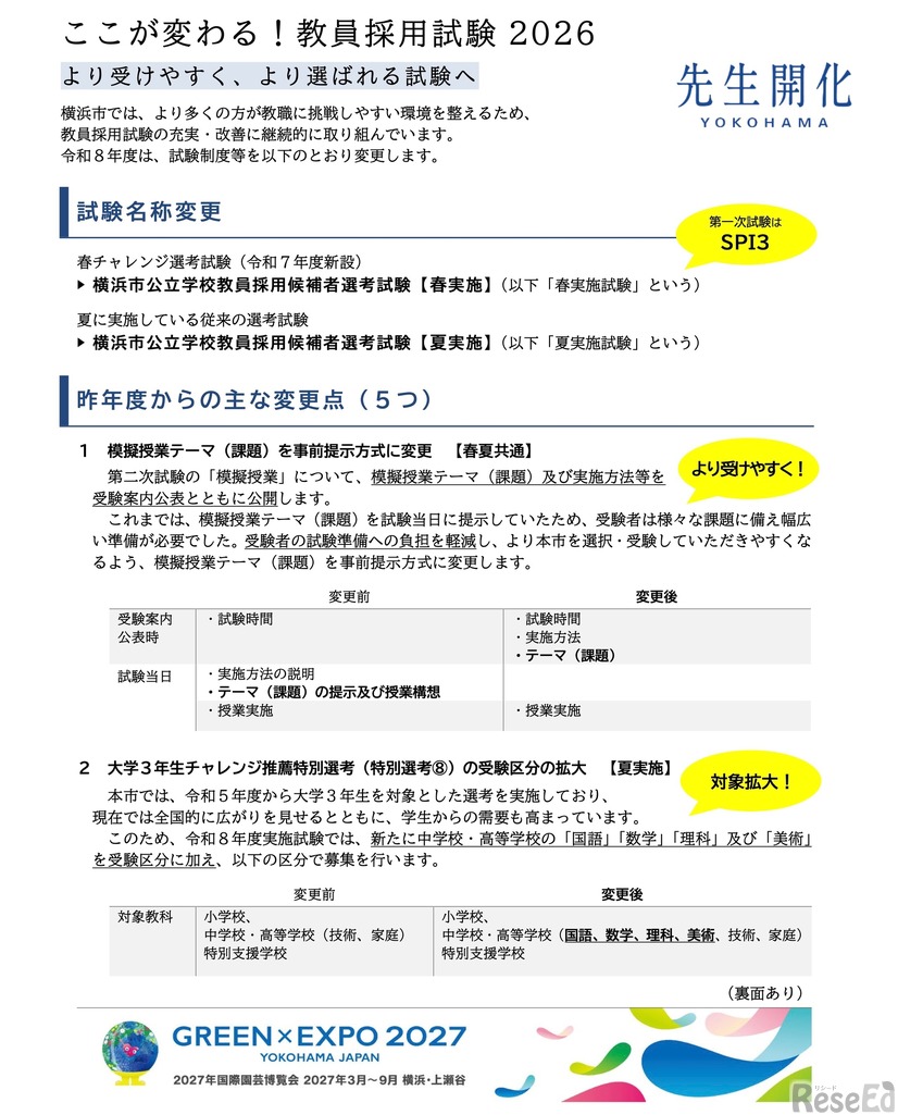
横浜市教育委員会は2026年2月10日、2026年度に実施する横浜市公立学校教員採用候補者選考試験の制度変更を発表した。試験名称を変更するほか、受験者の負担軽減と志願者確保を目的に、模擬授業課題の事前提示や特別選考の対象拡大など、複数の改善を行う。
奈良県教育委員会は、2027年度奈良県公立学校教員採用候補者…
西南女学院大学(福岡県北九州市)とフェリス女学院大学(神…
学校に寄せられる相談「図書館の本をなくしてしまった」につ…
公立大学協会は2026年3月3日、「令和7年度(2025年度)公立大…
青森県教育委員会は2026年2月、新たな「学校における働き方改…
公立学校の教師の数が全国で3,827人不足していることが2026年…