教育業界ニュース
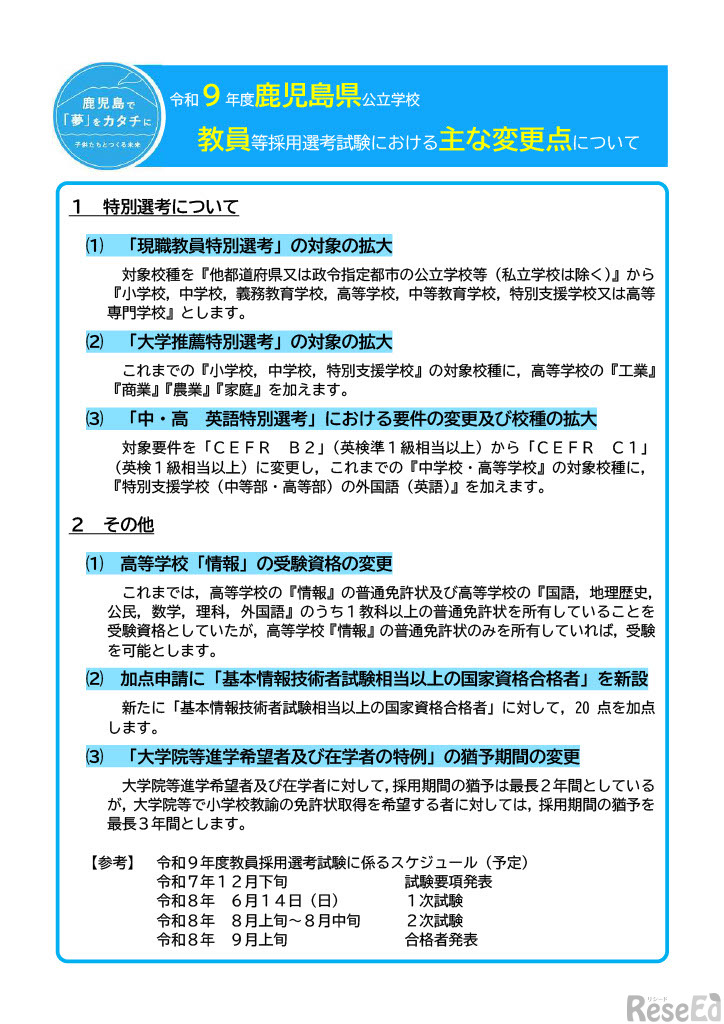
鹿児島県教育委員会は2025年12月16日、2027年度(令和9年度)鹿児島県公立学校教員等採用選考試験の変更点を公表した。特別選考の対象拡大・要件変更のほか、高校「情報」の受験資格拡大など、複数の変更を予定している。
文部科学省は2026年1月8日、2026年度スーパーサイエンスハイ…
芝国際中学校・高等学校では、授業準備にかかる教員の負担軽…
東京都教育委員会は2026年3月から4月の期間、2027年度(令和9…
LoiLoは、ロイロノート・スクールを活用し、児童生徒主体の授…
小学生が1か月間に読む本は平均12.1冊で、過去最高値を記録し…
宮崎県教育委員会は2026年2月13日、2027年度(2026年度実施)…
文部科学省の松本洋平大臣は、2026年2月20日の会見で、幼稚園…
東京都教育委員会は2026年2月19日、次世代教育のロードマップ…
日本英語検定協会は、第39回「英検」研究助成制度の募集を開…
大学入試センターは2026年1月21日、2026年度(令和8年度)大…
北九州市教育委員会は2026年2月13日、2026年度(令和8年度)…