教育業界ニュース
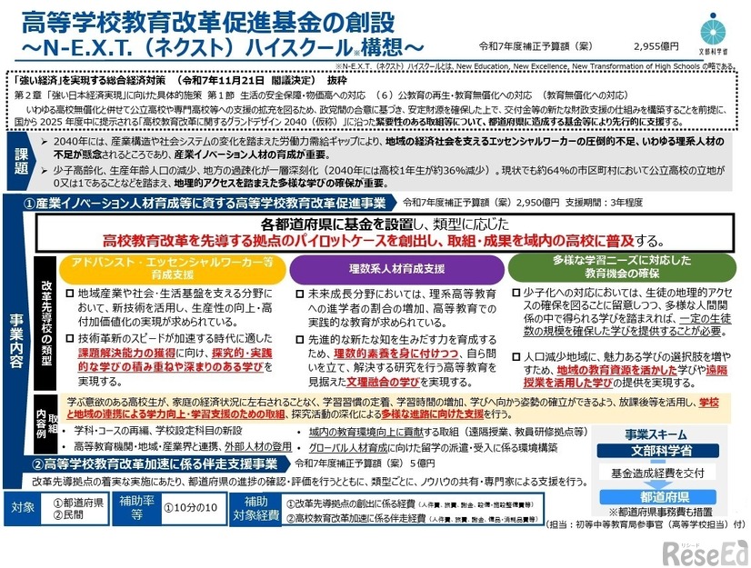
政府は、2025年度の補正予算案を閣議決定した。文部科学省では、高校教育改革を促進するため、各都道府県に基金を創設し、先導校の取組みや成果を域内の高校に普及する「N-E.X.T.(ネクスト)ハイスクール構想」に2,955億円を盛り込んだ。
三重県伊勢市の皇學館大学と県立伊勢高校は2026年1月14日、教…
学校に寄せられる相談「修学旅行へ行きたくない」について、…
文部科学省は2026年1月30日、2025年度「学校魅力化フォーラム…
2026年度予算案の国立大学法人運営費交付金が、前年度比188億…
全国知事会は2025年12月11日、文部科学省の松本洋平大臣に要…
エキュメノポリスと日本英語検定協会は、共同研究を開始した…
スタディポケットは、学校向け生成AIサービス「スタディポケ…
52Hzは、2026年4月より全国の中学・高校最大100校に現役海外…
リシードでは、全国の教育機関が無料で使用できる「学校イン…