教育業界ニュース
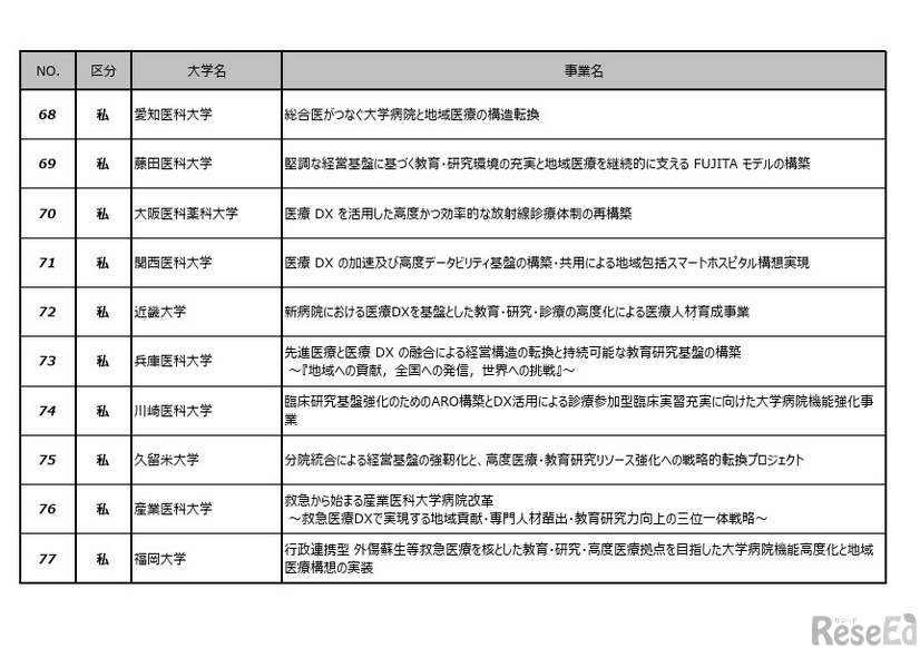
文部科学省は2026年3月11日、大学病院機能強化推進事業(経営環境の改善に資する教育研究基盤の充実)の選定結果を発表した。78件の申請のうち、77件の事業を選定。東京大学は、医学部・附属病院の教員が収賄罪で逮捕・起訴された事案を踏まえ、選定されなかった。
旺文社教育情報センターは2026年4月8日、大学向け「新CEFR対…
東京科学大学(Science Tokyo)は2026年4月1日、学内のAI研究…
文部科学省の松本洋平大臣は2026年4月10日の記者会見で、大学…
文部科学省は2026年3月、2024年度(令和6年度)大学入学者選…
QS Quacquarelli Symondsは2026年3月25日(ロンドン)、2026…
英タイムズ・ハイヤー・エデュケーション(Times Higher Educ…
文部科学省は2026年4月8日、2025年度補正予算で実施する「AI …
静岡市の難波喬司市長は2026年4月9日、市長定例記者会見で現…
岡山県教育委員会は2026年4月11日、笠岡地域における県立高校…