広島県教育委員会は2026年1月19日、2027年度(令和9年度)広島県・広島市公立学校教員採用候補者選考試験の日程を公表した。第1次選考試験は、2026年7月11日と12日に実施される。
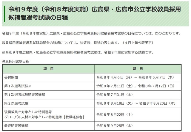
2027年度採用の教員採用試験は、2026年4月6日~5月7日に願書を受け付け、第1次選考試験を7月11日と12日に実施する。第1次選考試験の結果通知は、7月31日。「大学3年生等チャレンジ受験」の対象者は、この試験を受験する。
第2次選考試験は8月18日~20日にかけて実施。現職教員を対象とした特別選考と、グローバル人材を対象とした特別選考(教職経験者)は、8月22日に行われる。
最終結果の通知は9月25日。なお、教員採用候補者選考試験説明会の詳細については、決定後、別途公表される(4月上旬公表予定)。








