教育業界ニュース
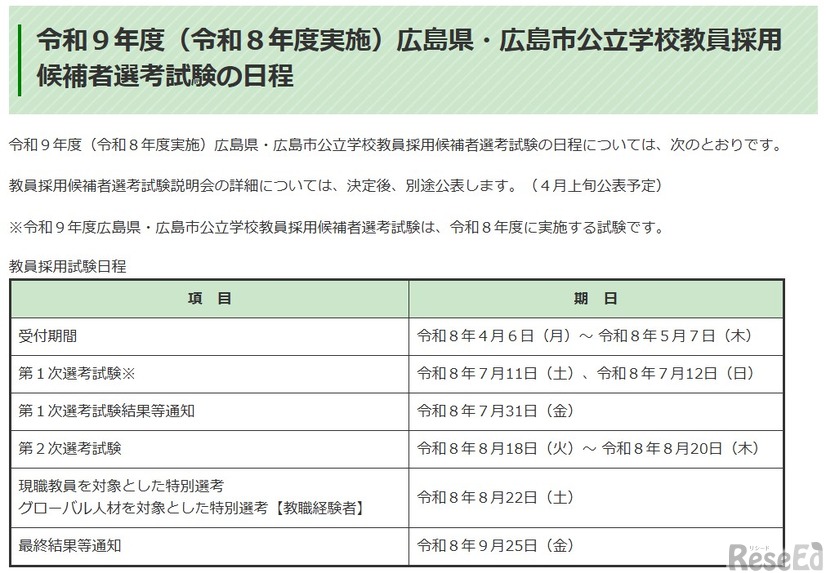
広島県教育委員会は2026年1月19日、2027年度(令和9年度)広島県・広島市公立学校教員採用候補者選考試験の日程を公表した。第1次選考試験は、2026年7月11日と12日に実施される。
広島県教育委員会は、2027年度(令和9年度)広島県・広島市公…
青森県教育委員会は2026年2月、新たな「学校における働き方改…
奈良県教育委員会は、2027年度奈良県公立学校教員採用候補者…
学校に寄せられる相談「図書館の本をなくしてしまった」につ…
公立大学協会は2026年3月3日、「令和7年度(2025年度)公立大…
公立学校の教師の数が全国で3,827人不足していることが2026年…