教育業界ニュース
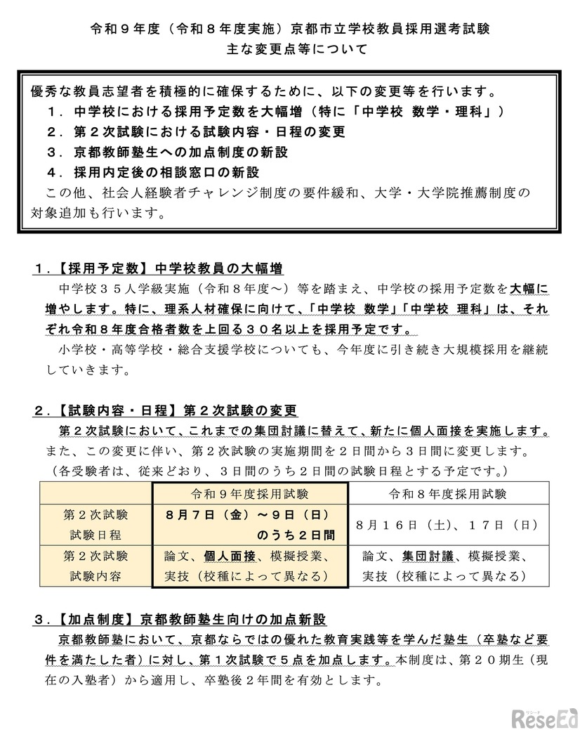
京都市教育委員会は2026年2月9日、2027年度(2026年度実施)京都市立学校教員採用選考試験のおもな変更点を公表した。中学校35人学級の実施を見据え、中学校教員の採用予定数を大幅に増やすとともに、試験内容や制度面の見直しを行う。
埼玉県教育委員会は2026年3月13日、2027年度(2026年度実施)…
京都市教育委員会は2026年3月4日、2027年度京都市立学校教員…
松本洋平文部科学大臣は2026年3月13日の記者会見で、イラン情…
コクヨとコクヨグループでEコマースサービスを提供するカウネ…
先生の働き方改革を応援するラジオ風YouTube番組「TDXラジオ…
千葉県教育委員会は2026年3月10日、「教職員の働き方改革に係…
2026年3月1日、東京工科大学は解剖学者で東京大学名誉教授の…