教育業界ニュース
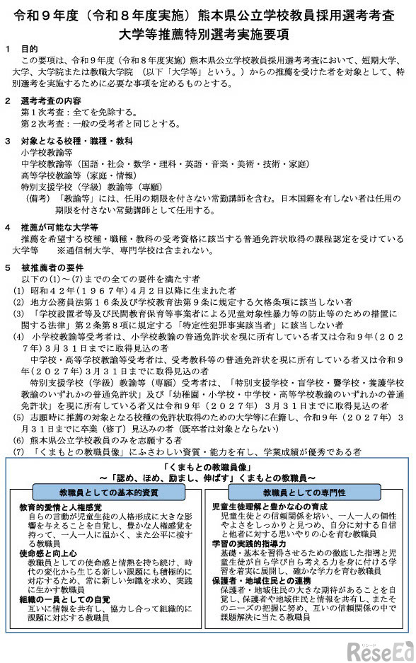
熊本県教育委員会は2026年1月13日、2027年度(令和9年度)熊本県公立学校教員採用選考考査における大学等推薦特別選考の実施要項を公表した。受考資格に該当する普通免許状取得の課程認定を受けている大学等から推薦可能で、推薦人数に制限はない。
熊本市教育委員会は2026年5月13日、2027年度(令和9年度)熊…
文部科学省の松本洋平大臣は2026年5月15日の会見で、高校教育…
青森県の上北教育事務所は2026年5月12日、上北管内(十和田市…
文部科学省は2026年5月15日、「光・量子飛躍フラッグシッププ…
文部科学省は2026年5月14日、中央教育審議会の教職課程・免許…
先生の働き方改革を応援するラジオ風YouTube番組「TDXラジオ…
熊本県教育委員会は2026年5月13日、2027年度(令和9年度)熊…