教育業界ニュース

【教員採用】北海道・札幌市、要領公表…博士号枠新設など変更 2枚目の写真・画像

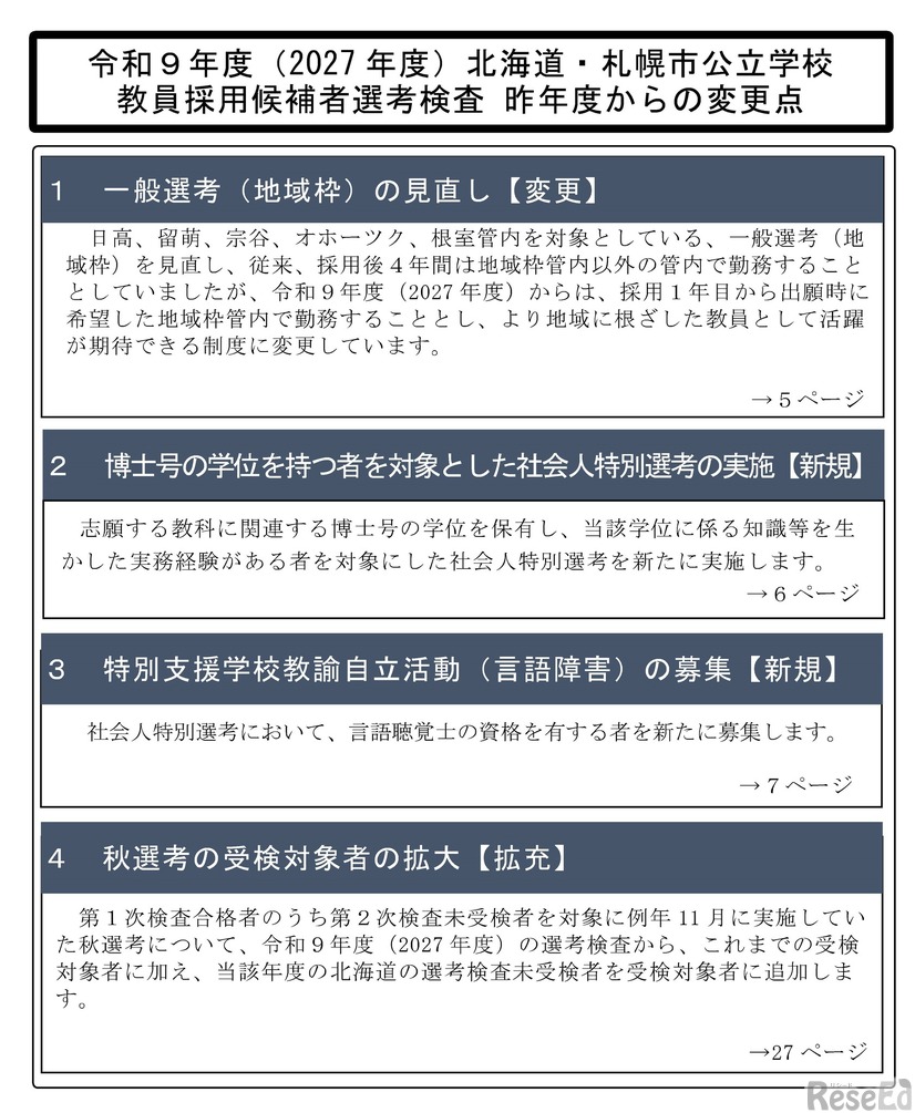
 北海道教育委員会は2026年3月31日、2027年度(2026年度実施)北海道・札幌市公立学校教員採用候補者選考検査(北海道採用希望者向け)の実施要領を公表した。出願締切は4月30日、Webエントリー後、出願書類を郵送で提出する。

教育行政 教育委員会
昨年度からの変更点
画像出典:北海道教育委員会 昨年度からの変更点

編集部おすすめの記事

特集

page top