教育業界ニュース

高知県教採、募集要項発表…大3生選考は校種・教科を拡充 2枚目の写真・画像

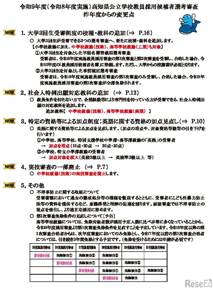
 高知県教育委員会は2026年3月2日、2027年度(令和9年度)高知県公立学校教員採用候補者選考審査の募集要項等を公表した。第1次審査は5月30日。出願は3月16日から4月13日まで原則、電子出願で受け付ける。

教育行政 教育委員会
変更点
画像出典:高知県教育委員会 変更点

編集部おすすめの記事

特集

page top