教育業界ニュース
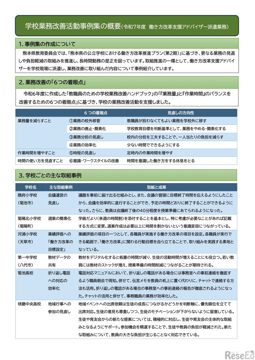
熊本県教育委員会は2026年4月24日、2025年度働き方改革支援アドバイザー派遣業務の活動結果をもとに「学校業務改善事例集」を作成、Webサイトに公開した。小中学校編と高等学校編に分け、計7校での実践事例を紹介しながら、働き方改革の推進に寄与することを目指す。
熊本県教育委員会は2026年4月6日、2027年度(令和9年度)熊本…
Teach For Japanと第一ライフグループは2026年4月21日、多様…
千葉県教育委員会は2026年4月24日、高校生を対象としたキャリ…
愛知県教育委員会は2026年4月24日、2027年度(令和9年度)採…
東京都教育委員会は2026年4月23日、「次世代の学びの基盤プロ…
「教育業界 最新用語集」では、教育業界で使われているICT用…