教育業界ニュース

文科省、2026年度暫定予算成立…一般会計1,176億円計上 7枚目の写真・画像

 文部科学省は2026年3月30日、2026年度(令和8年度)暫定予算案の成立を発表した。本予算成立までの4月支給分として、高等学校等就学支援金交付金(高校無償化)477億円など、一般会計に総額1,176億円を計上した。

教育行政 文部科学省
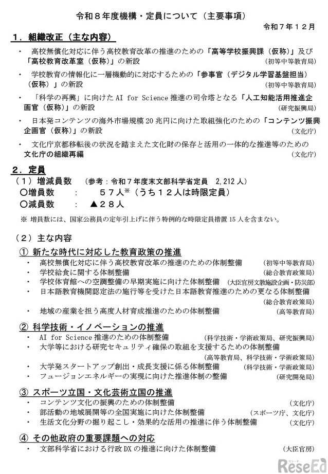
令和8年度機構・定員について(主要事項)
画像出典:文部科学省 令和8年度機構・定員について(主要事項)

編集部おすすめの記事

特集

page top