教育業界ニュース
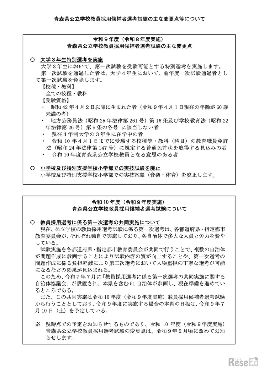
青森県教育委員会は2026年2月25日、2027年度(2026年度実施)青森県公立学校教員採用候補者選考試験について、おもな変更点や概要を公表した。新たに大学3年生特別選考を導入するほか、小学校および特別支援学校小学部における実技試験を廃止する。
埼玉県教育委員会は2026年3月13日、2027年度(2026年度実施)…
青森県教育委員会は2026年2月、新たな「学校における働き方改…
先生の働き方改革を応援するラジオ風YouTube番組「TDXラジオ…
2026年3月1日、東京工科大学は解剖学者で東京大学名誉教授の…
コクヨとコクヨグループでEコマースサービスを提供するカウネ…
松本洋平文部科学大臣は2026年3月13日の記者会見で、イラン情…
文部科学省は、2025年度(令和7年度)私立大学等改革総合支援…
千葉県教育委員会は2026年3月10日、「教職員の働き方改革に係…