教育業界ニュース

長崎県教採、実施要項発表…2027年度519人程度採用予定 2枚目の写真・画像

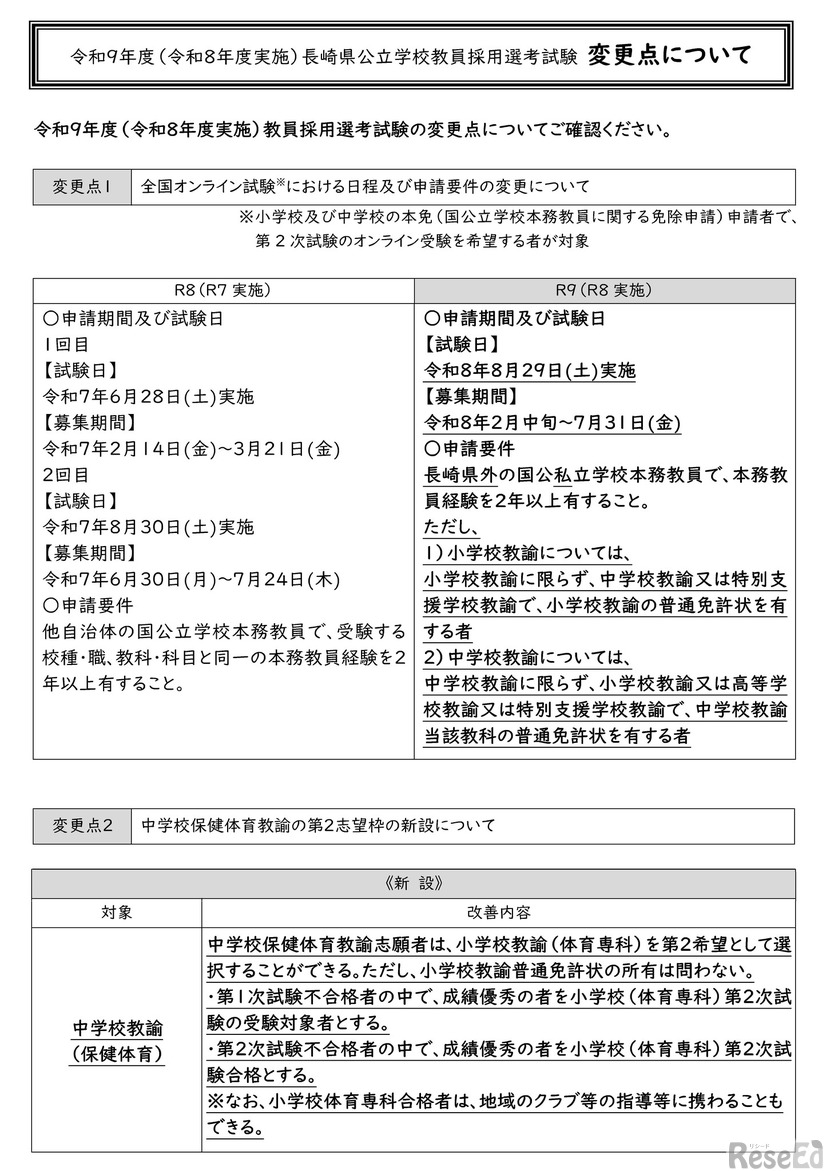
 長崎県は2026年2月6日、2027年度(2026年度実施)長崎県公立学校教員採用選考試験の実施要項等について公表した。おもな変更点は、全国オンライン試験の拡充、中学校保健体育教諭に第2志望枠を新設、特別支援学校教諭の受験資格を緩和など。

教育行政 教育委員会
令和9年度(令和8年度実施) 長崎県公立学校教員採用選考試験<変更点について>
画像出典:長崎県教育委員会 令和9年度(令和8年度実施) 長崎県公立学校教員採用選考試験<変更点について>

編集部おすすめの記事

特集

page top