教育業界ニュース
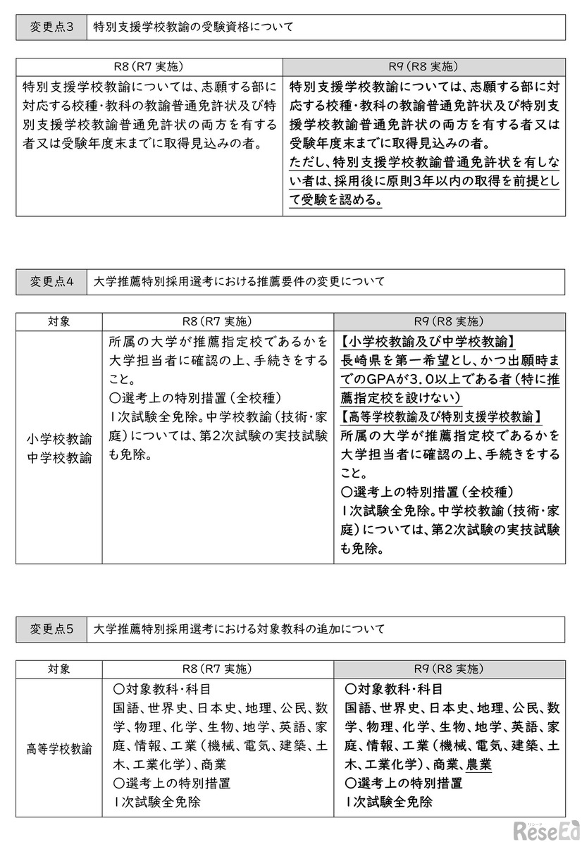
長崎県は2026年2月6日、2027年度(2026年度実施)長崎県公立学校教員採用選考試験の実施要項等について公表した。おもな変更点は、全国オンライン試験の拡充、中学校保健体育教諭に第2志望枠を新設、特別支援学校教諭の受験資格を緩和など。
長崎県教育委員会は、2026年4月からの勤務に向けた、県立高校…
大阪市教育委員会は2026年2月5日、2027年度(令和9年度)大阪…
富山県教育委員会は2026年2月12日、2027年度(令和9年度)富…
先生の働き方改革を応援するラジオ風YouTube番組「TDXラジオ…
文部科学省は2026年2月13日、2025年度(令和7年度)学校保健…
バイドゥが提供するきせかえ顔文字キーボードアプリ「Simeji…
文部科学省は2026年2月13日、2040年に向けた新しい高校教育改…