教育業界ニュース
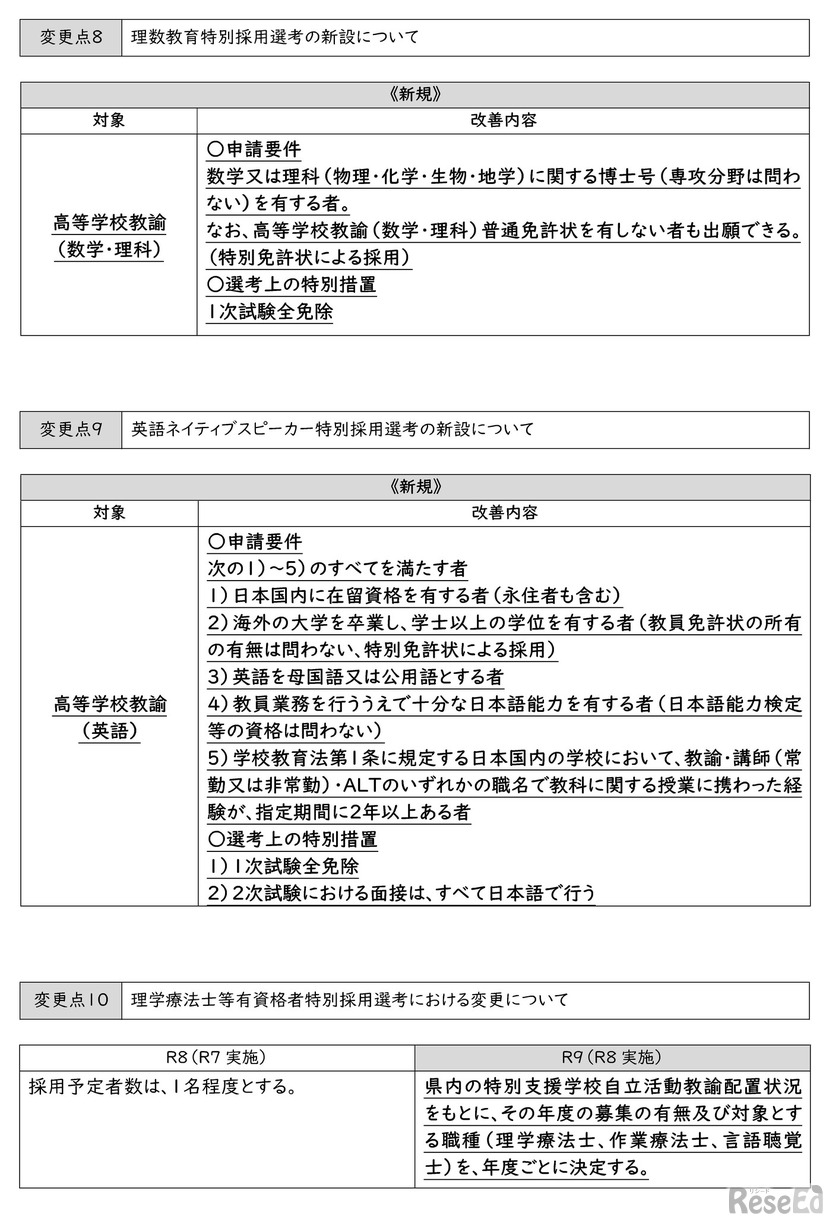
長崎県は2026年2月6日、2027年度(2026年度実施)長崎県公立学校教員採用選考試験の実施要項等について公表した。おもな変更点は、全国オンライン試験の拡充、中学校保健体育教諭に第2志望枠を新設、特別支援学校教諭の受験資格を緩和など。
長崎県の活水女子大学は2026年3月2日、2027年4月に活水大学へ…
埼玉県教育委員会は2026年3月13日、2027年度(2026年度実施)…
文部科学省は2026年3月16日、2026年度(令和8年度)「橋渡し…
コクヨとコクヨグループでEコマースサービスを提供するカウネ…
松本洋平文部科学大臣は2026年3月13日の記者会見で、イラン情…
先生の働き方改革を応援するラジオ風YouTube番組「TDXラジオ…
千葉県教育委員会は2026年3月10日、「教職員の働き方改革に係…