教育業界ニュース
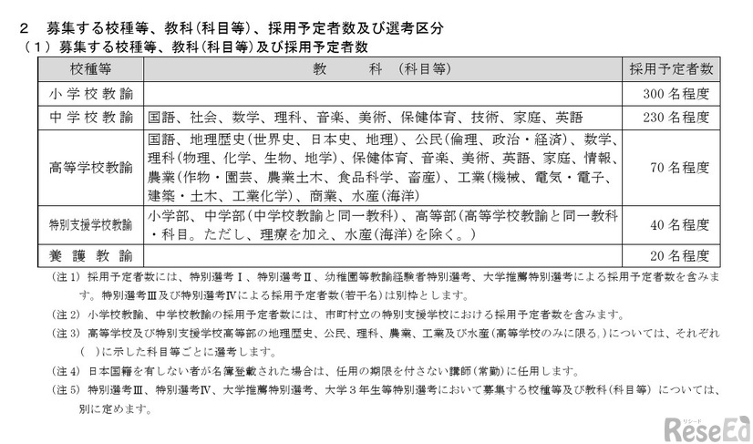
福島県教育委員会は2026年4月17日、2027年度(令和9年度)福島県公立学校教員採用候補者選考の試験実施要項と案内リーフレットを公表した。採用予定者数は計660人程度。第1次選考試験は7月11日、12日。出願は4月22日から5月18日まで、電子申請で受け付ける。
福島県教育委員会は2026年2月9日、2028(令和10)年度公立学…
青森県の上北教育事務所は2026年5月12日、上北管内(十和田市…
文部科学省は2026年5月12日、日本型教育の海外展開「EDU-Port…
学校に寄せられるクレーム「先生によって対応が違う」につい…
小学館は、学校教員向け教育情報メディア「みんなの教育技術…