教育業界ニュース

宮崎県教員採用「1月追加選考」出願開始、元教員や社会人も応募可 2枚目の写真・画像

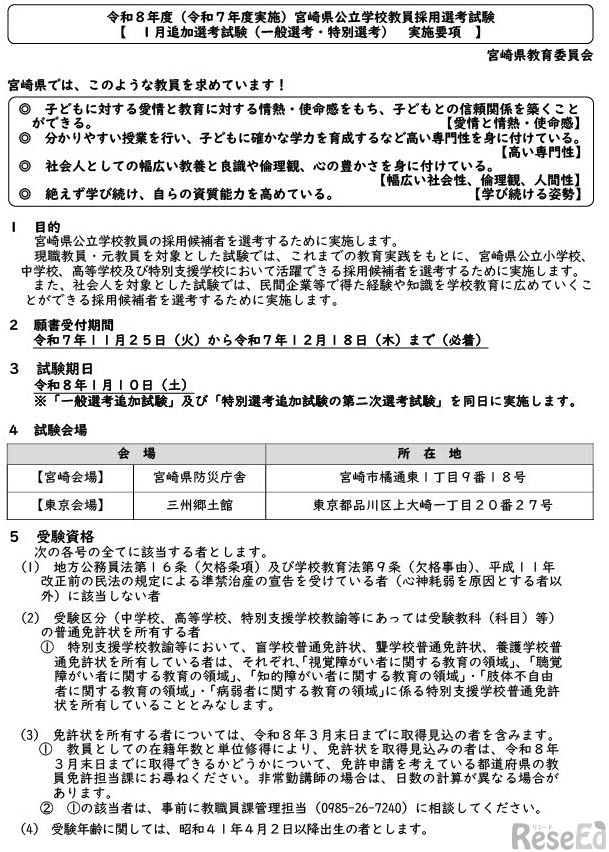
 宮崎県教育委員会は2025年11月25日、2026年度(2025年度実施)宮崎県公立学校教員採用1月追加選考試験の願書受付を開始した。追加選考では、一般選考および、現職教員・元教員などを対象とする特別選考を実施する。試験日は2026年1月10日。

教育行政 教育委員会
令和8年度(令和7年度実施)宮崎県公立学校教員採用選考試験 【1月追加選考試験(一般選考・特別選考) 実施要項 】
画像出典:宮崎県教育委員会 令和8年度(令和7年度実施)宮崎県公立学校教員採用選考試験 【1月追加選考試験(一般選考・特別選考) 実施要項 】

編集部おすすめの記事

特集

page top