宮崎県教育委員会は2026年3月10日、2027年度(2026年度実施)宮崎県公立学校教員採用選考試験の採用予定者数を公表した。採用予定者数は合計464名程度。スポーツの分野に係る特別選考試験では別枠で4名程度を採用予定。
2027年度宮崎県公立学校教員採用選考試験は、第1次選考試験が2026年6月14日、第2次選考試験が7月25日~8月2日の間の指定日で実施される。特別選考試験の書類選考結果は5月27日に発表。合格者は第1次選考試験が免除され第2次選考試験から受験し、不合格者は第1次選考試験から受験する。
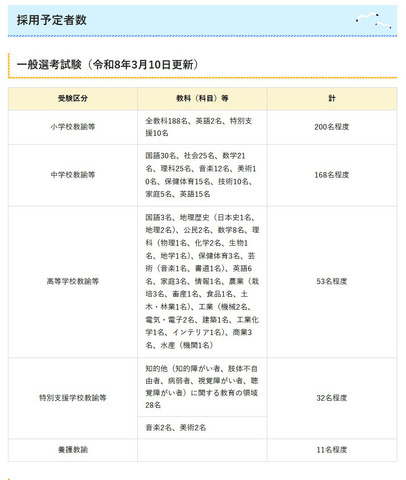
採用予定者数は、「小学校」200名程度、「中学校」168名程度、「高等学校」53名程度、「特別支援学校」32名程度、「養護教諭」11名程度。ただし、特別選考試験のうち、「スポーツの分野に係る特別選考試験」のみ、別枠で4名程度を採用予定。
出願は4月1日から電子申請システムにて受け付ける。出願締切は、一般選考試験と大学3年生チャレンジ受験が4月30日正午まで、特別選考試験が4月27日正午まで。書類提出の締切日は、特別選考試験に係る提出書類が4月30日(消印有効)、一部試験免除に係る根拠書類が5月8日(消印有効)、加点申請に係る根拠書類が5月29日(消印有効)。いずれも簡易書留で提出すること。実施要項や提出書類など、詳細はWebサイトで確認できる。









