教育業界ニュース
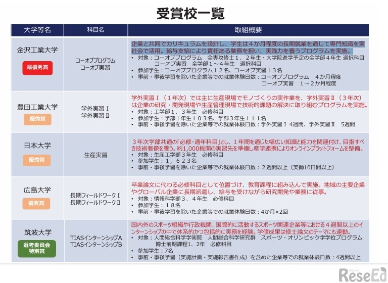
文部科学省は2026年3月30日、2025年度「大学等における学生のキャリア形成支援活動表彰(旧・大学等におけるインターンシップ表彰)」の受賞校を発表した。応募があった46校の中から、最優秀賞は金沢工業大学、優秀賞は豊田工業大学、広島大学、日本大学、選考委員会特別賞は筑波大学に決定した。
旺文社教育情報センターは2026年4月8日、大学向け「新CEFR対…
東京科学大学(Science Tokyo)は2026年4月1日、学内のAI研究…
旺文社は2026年3月、学校単位で大学受験情報誌「螢雪時代」シ…
岡山県教育委員会は2026年4月11日、笠岡地域における県立高校…