教育業界ニュース

千葉県、残業45時間以上の教諭24.5%…前年比7.4減 1枚目の写真・画像

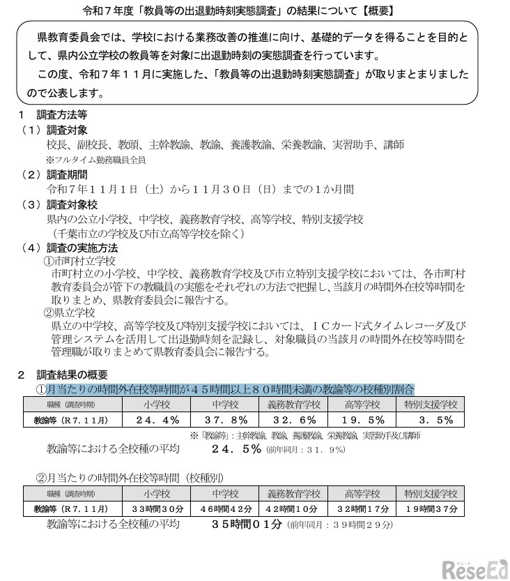
 千葉県教育委員会は2026年3月10日、2025年度(令和7年度)「教職員の出退勤時刻実態調査」の結果について公表した。月あたりの時間外在校等時間が平均で35時間となり、2024年度の同月より4時間28分減少したことがわかった。

教育行政 教育委員会
令和7年度「教員等の出退勤時刻実態調査」の結果について
画像出典:千葉県教育委員会 令和7年度「教員等の出退勤時刻実態調査」の結果について

編集部おすすめの記事

特集

page top