教育業界ニュース
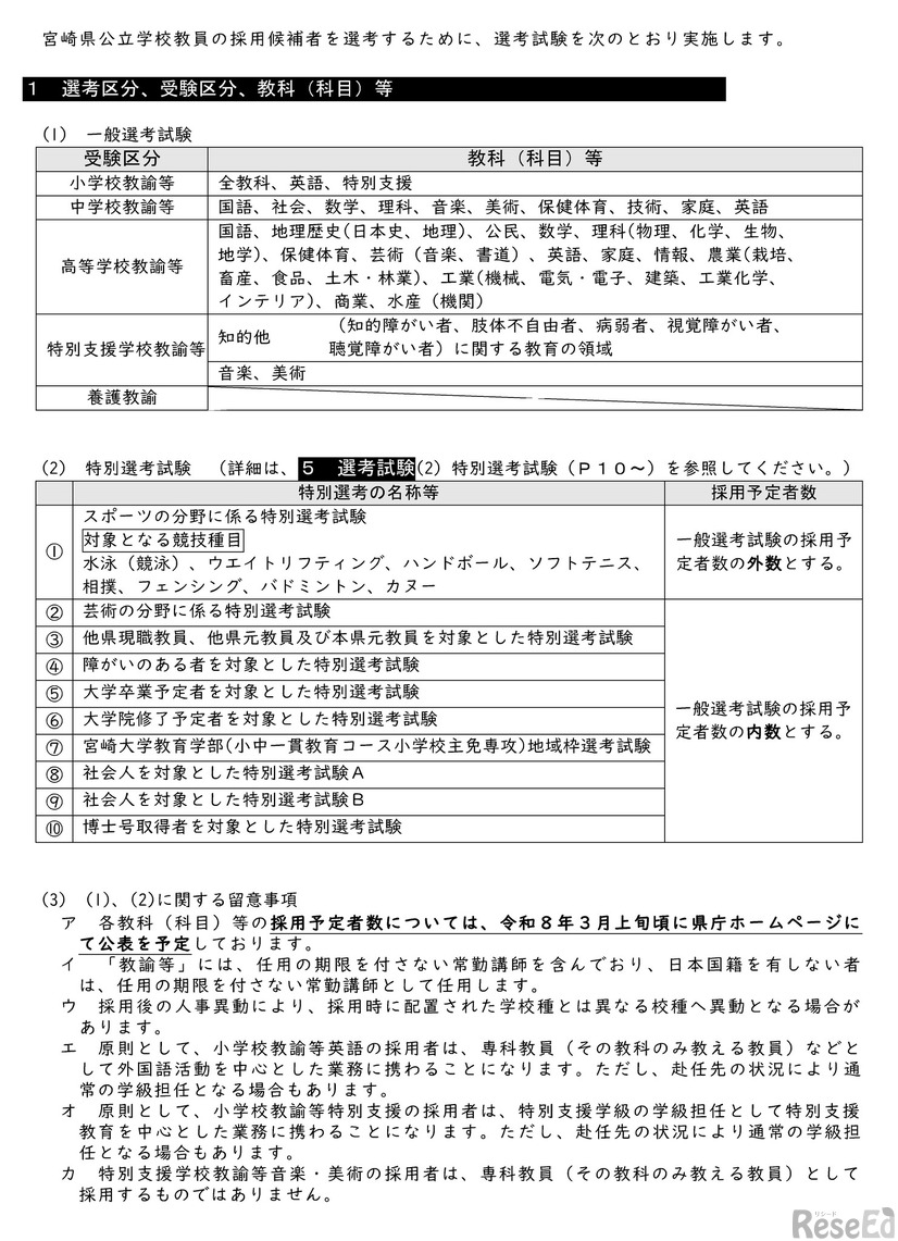
宮崎県教育委員会は2026年2月13日、2027年度(2026年度実施)公立学校教員採用選考試験および大学3年生チャレンジ受験の実施要項をそれぞれ公表した。第1次選考試験(一般選考)は2026年6月14日に宮崎会場のほか、東京・大阪・福岡の3会場にて実施する。
奈良県教育委員会は、2027年度奈良県公立学校教員採用候補者…
文部科学省は2026年2月20日、2025年度(令和7年度)インクル…
学校に寄せられる相談「図書館の本をなくしてしまった」につ…
公立学校の教師の数が全国で3,827人不足していることが2026年…
公立大学協会は2026年3月3日、「令和7年度(2025年度)公立大…
青森県教育委員会は2026年2月、新たな「学校における働き方改…