教育業界ニュース
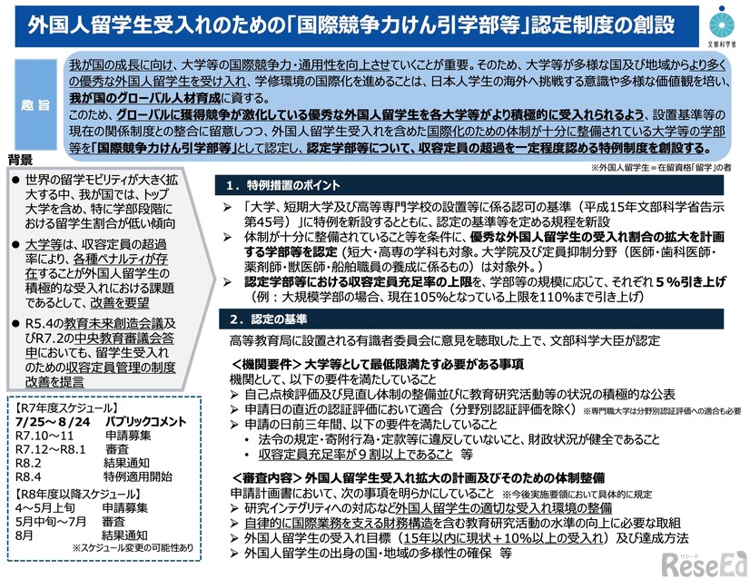
文部科学省は2026年2月17日、外国人留学生の受入れを含めた国際化の体制が整備された大学等の学部・学科を認定する「国際競争力けん引学部等」に、東北大学、筑波大学、広島大学の3大学11学部を認定したと公表した。認定学部には、収容定員超過を特例的に認める仕組みが適用される。
文部科学省は2026年3月11日、大学病院機能強化推進事業(経営…
武蔵野大学は2026年3月29日、高大連携シンポジウム「生成AI時…
京都先端科学大学は2026年3月6日、昭和女子大学附属昭和中学…
島根県立隠岐島前高校は2026年度より、全国の教員を対象とし…
ユニファは2026年3月11日、2026年4月より全国で本格的に開始…