教育業界ニュース
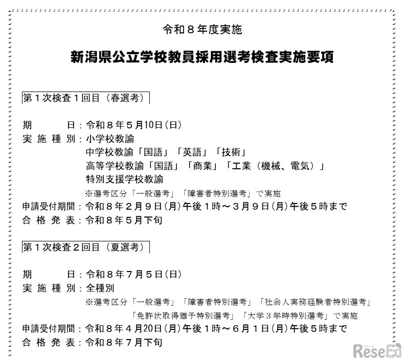
新潟県教育委員会は2026年2月6日、2026年度(令和8年度)実施新潟県公立学校教員採用選考検査の実施要項を発表した。第1次検査1回目(春選考)は5月10日に実施する。電子申請は3月9日午後5時まで。
埼玉県教育委員会は2026年3月13日、2027年度(2026年度実施)…
日本学生支援機構(JASSO)は、2026年1月21日からの大雪災害…
千葉県教育委員会は2026年3月10日、「教職員の働き方改革に係…
コクヨとコクヨグループでEコマースサービスを提供するカウネ…
松本洋平文部科学大臣は2026年3月13日の記者会見で、イラン情…
先生の働き方改革を応援するラジオ風YouTube番組「TDXラジオ…
文部科学省は2026年3月16日、2026年度(令和8年度)「橋渡し…