教育業界ニュース
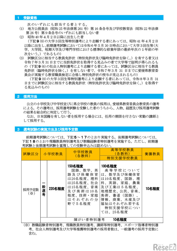
愛媛県教育委員会は2024年4月5日、2025年度(令和7年度)愛媛県公立学校教員採用選考試験志願要項を公開した。説明会は4月27日に愛媛県庁、4月28日にオンラインにて開催する。事前申込制で、4月9日~22日に受け付ける。
スクールタクトは2025年8月24日と27日、現役の小学校教諭によ…
日本視聴覚教育協会・日本視聴覚教具連合会が主催する「eスク…
横浜市教育委員会は2025年10月8日、2025年度実施(令和7年度…
AIC国際学院京都初等部は、2025年10月に国際バカロレア(IB)…
追手門学院大学は2025年10月14日、大学独自アプリ「OIDAIアプ…
アイードは2025年10月26日に、長崎北高校教諭でハーバード教…
2025年10月14日、東京個別指導学院は取締役会を開催し、ベネ…