教育業界ニュース

【共通テスト2027】受験上の配慮「状況報告書」提出必須に 1枚目の写真・画像

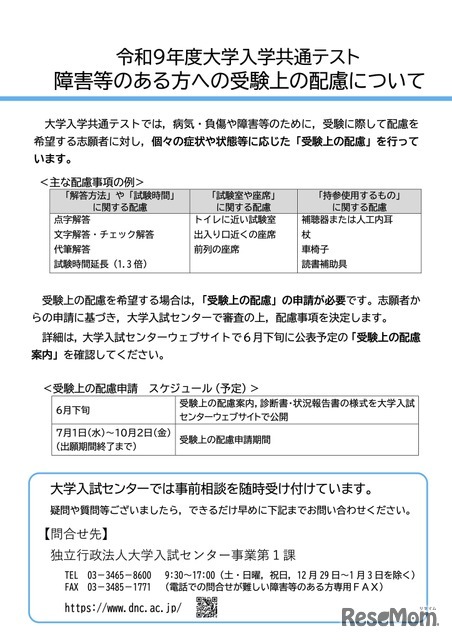
 大学入試センターは2026年4月15日、2027年度(令和9年度)大学入学共通テストにおける「障害等のある方への受験上の配慮について」をWebサイトに掲載した。2027年度より、受験上の配慮を申請する場合に「状況報告書」の提出が必須となる。

教育行政 その他
令和9年度大学入学共通テスト  障害等のある方への受験上の配慮について
画像出典:大学入試センター 令和9年度大学入学共通テスト 障害等のある方への受験上の配慮について

編集部おすすめの記事

特集

page top