教育業界ニュース

2027年度からの教員採用1次試験共同実施、問題作成の入札開始…京都府 2枚目の写真・画像

 京都府教育委員会は2026年3月24日、「令和8年度教員採用選考に係る第一次選考の共同実施に関する自治体協議会 教員採用選考試験問題作成事業」について、一般競争入札を実施すると公告した。2027年度から導入予定の教員採用試験の共同実施に向けた問題作成事業者を選定する。

教育行政 教育委員会
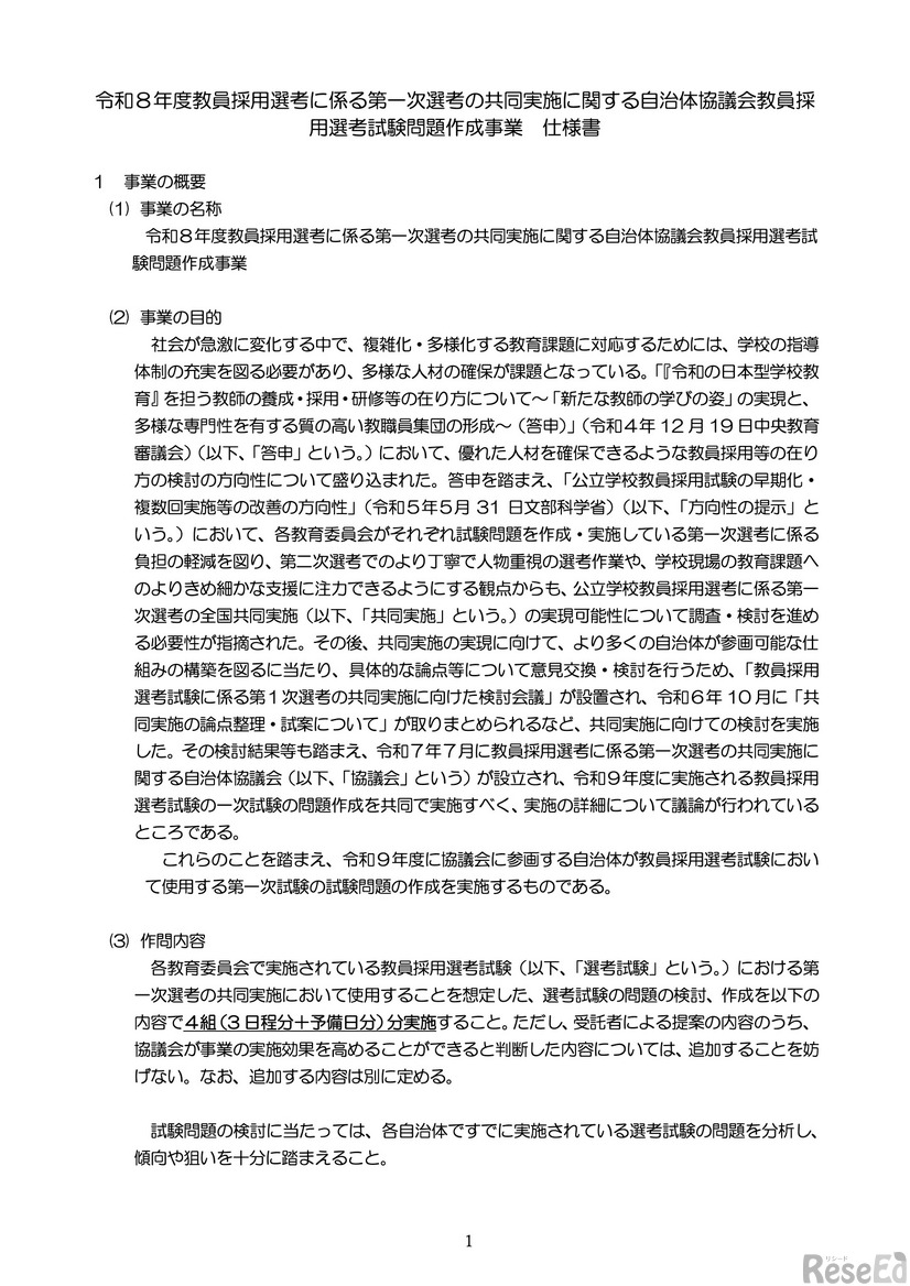
令和8年度 教員採用選考に係る第一次選考の共同実施に関する自治体協議会教員採用選考試験問題作成事業<仕様書>一部
画像出典:京都府教育委員会 令和8年度 教員採用選考に係る第一次選考の共同実施に関する自治体協議会教員採用選考試験問題作成事業<仕様書>一部

編集部おすすめの記事

特集

page top