教育業界ニュース

共同利用・共同研究6拠点の期末評価、明治大が最高評価 6枚目の写真・画像

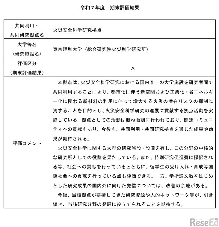
 文部科学省は2026年3月13日、公立大学および私立大学の共同利用・共同研究拠点の期末評価結果(2025年度実施)を公表した。2020年度に認定された6拠点のうち、明治大学の現象数理学研究拠点が最高評価のS判定を受けた。

教育行政 文部科学省
令和7年度期末評価、中部大学(問題複合体を対象とするデジタルアース共同利用・共同研究拠点)
画像出典:文部科学省 令和7年度期末評価、中部大学(問題複合体を対象とするデジタルアース共同利用・共同研究拠点)

編集部おすすめの記事

特集

page top