教育業界ニュース

岡山県立高再編、笠岡地域に新校開校へ 2枚目の写真・画像

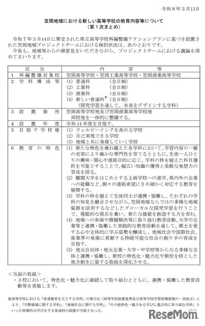
 岡山県教育委員会は2026年4月11日、笠岡地域における県立高校の再編整備計画について、第1次まとめ説明会を開催した。新校は笠岡高校、笠岡工業高校、笠岡商業高校の3校を再編統合し、2032年度の開校を目指す。

教育行政 教育委員会
笠岡地域における新しい高等学校の教育内容等について (第1次まとめ)
画像出典:岡山県教育委員会 笠岡地域における新しい高等学校の教育内容等について (第1次まとめ)

編集部おすすめの記事

特集

page top