教育業界ニュース

文科省「SSH指定校」基礎枠31校など新規採択…追加支援も拡充 3枚目の写真・画像

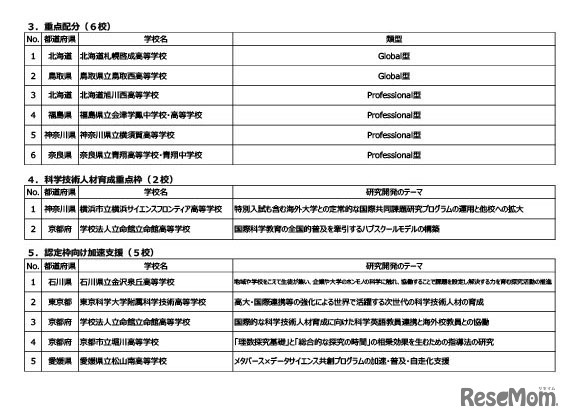
 文部科学省は2026年3月25日、2026年度(令和8年度)のスーパーサイエンスハイスクール(SSH)指定校の内定結果を発表した。基礎枠31校、文理融合基礎枠3校、重点配分6校、科学技術人材育成重点枠2校、認定枠向け加速支援5校の計47校が新規採択された。

教材・サービス 授業
令和8年度スーパーサイエンスハイスクール(SSH)内定校
画像出典:文部科学省 令和8年度スーパーサイエンスハイスクール(SSH)内定校

編集部おすすめの記事

特集

page top